14.2 Nutrients
|
Previous
14.1 Introduction
|
Next
14.3 Fertilisers
|
14.2 Nutrients (ESCRW)
The importance of nutrients (ESCRX)
Nutrients are very important for life to exist. An essential nutrient is a chemical that a plant needs to be able to grow from a seed and complete its life cycle, but that it cannot produce itself. The same is true for animals. A macronutrient is a chemical element that is required in large quantities by the plant or animal, whereas a micronutrient is only needed in small amounts for a plant or an animal to function properly.
- Nutrient
- A nutrient is a chemical substance used for the metabolism and the physiology of an organism and is absorbed from the environment.
In plants, examples of macronutrients include carbon (\(\text{C}\)), hydrogen (\(\text{H}\)), oxygen (\(\text{O}\)), nitrogen (\(\text{N}\)), phosphorus (\(\text{P}\)) and potassium (\(\text{K}\)), while micronutrients include iron (\(\text{Fe}\)), chlorine (\(\text{Cl}\)), copper (\(\text{Cu}\)) and zinc (\(\text{Zn}\)).
Nutrients that plants absorb from the soil are called mineral nutrients. Mineral nutrients have to dissolve in the water in the soil before plants can absorb them. Non-mineral nutrients are not provided by the soil itself, but from the environment. For example oxygen and hydrogen can be obtained from rain water, while carbon, in the form of carbon dioxide (\(\text{CO}_{2}\)) is obtained from the air. The source of each of these nutrients for plants, and their function, is summarised in Table 14.1 (for non-mineral nutrients) and Table 14.2 (for mineral nutrients).
The chemical elements mentioned in this chapter as nutrients really form part of larger nutrient molecules such as proteins or amino acids, carbohydrates, fats, and vitamins.
|
Non-mineral nutrients |
Where the nutrient is found (source) |
Why the nutrient is needed (function) |
|
Carbon (\(\text{C}\)) |
Carbon dioxide in the air |
Component of organic molecules such as carbohydrates, lipids and proteins |
|
Hydrogen (\(\text{H}\)) |
Water |
Component of organic molecules |
|
Oxygen (\(\text{O}\)) |
Water |
Component of organic molecules |
Table 14.1: The source and function of the non-mineral macronutrients in plants.
Blooming refers to plants forming flowers. Phosphorus is particularly good for flowering plants.
|
Mineral nutrients |
Where the nutrient is found (source) |
Why the nutrient is needed (function) |
|
Nitrogen (\(\text{N}\)) |
Nitrogen compounds in the soil |
Part of plant proteins and chlorophyll, also boosts plant growth |
|
Phosphorus (\(\text{P}\)) |
Phosphate compounds in the soil |
Needed for photosynthesis, blooming and root growth |
|
Potassium (\(\text{K}\)) |
Potassium compounds in the soil |
Cell building, part of chlorophyll, and reduces diseases in plants |
Table 14.2: The source and function of the mineral macronutrients in plants.
Animals need similar nutrients in order to survive. However, since animals do not photosynthesise, they rely on plants to supply them with the nutrients they need. Think of the human diet - we cannot synthesise our own food and so we either need to eat vegetables, fruits and seeds (all of which are direct plant products) or the meat of other animals which would have fed on plants. It is important therefore that plants are always able to access the nutrients that they need so that they will grow and provide food for other forms of life.
Mindmap activity: The importance of nutrients
Purpose of the activity:
-
To summarise the content for study purposes
-
To teach learners one method of summarising content
Time allocation: \(\text{15}\) - \(\text{20}\) minutes
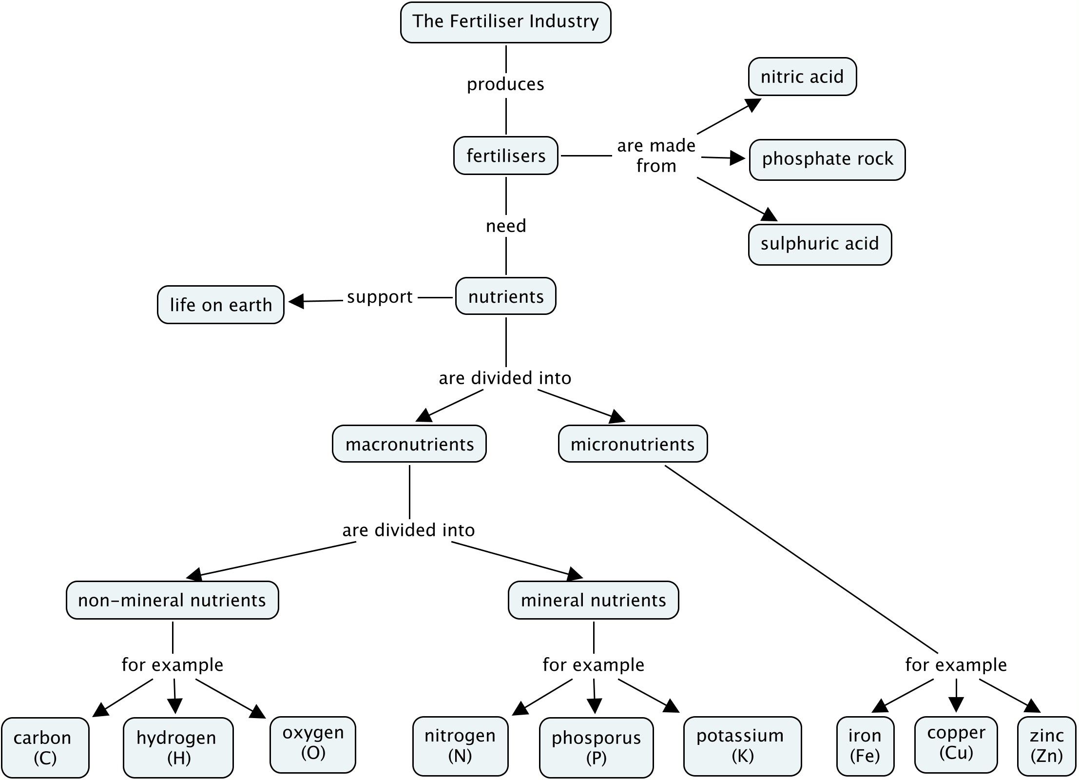
The learners can extend this mindmap as they work through this chapter, or design similar ones for each of the sub-sections of this chapter. An example of the type of concept map they should create is given here:
Concept map
In this activity you are going to make a concept map of this section as a summary that you can use when you study.
-
Read through the content on the first two pages of this chapter.
-
Highlight the most important concepts and words.
-
Use the words that you have highlighted to make a concept map of this section. Each concept must be linked to another concept using linking words. Below you will find an example that you can use as a starting point for your own concept map.
-
Add to this concept map as you progress through this chapter.
|
Previous
14.1 Introduction
|
Table of Contents |
Next
14.3 Fertilisers
|