What happens to the aluminium wheel when it is placed in the stream of water?
The wheel turns.
|
Previous
Chapter 19: Safety with electricity
|
Next
Chapter 21: Cost of electrical energy
|
Chapter overview
1 week
This chapter revises the work covered in Grades 7 and 8, with an emphasis on nuclear fuel. Try to arrange an excursion to a power plant or ask if an engineer is able to come to the school to explain how the power plant operates and to answer questions posed by the learners. This would provide an opportunity for the learners to ask questions about careers in the electrical industry. Here is a link to the Wikipedia article which lists all the power stations in South Africa. http://en.wikipedia.org/wiki/List_of_power_stations_in_South_Africa http://en.wikipedia.org/wiki/List_of_power_stations_in_South_Africa
http://en.wikipedia.org/wiki/List_of_power_stations_in_South_Africa
Here is a table summarising some of the various power stations in South Africa and which province they are located in, for your reference. The only nuclear power station is Koeberg Power Station in Cape Town.
Coal-powered stations
|
Power station |
Province |
|
Arnot Power Station |
Mpumalanga |
|
Bloemfontein Power Station |
Free State |
|
Camden Power Station |
Mpumalanga |
|
Duvha Power Station |
Mpumalanga |
|
Kelvin Power Station |
Gauteng |
|
Lethabo Power Station |
Free State |
|
Matimba Power Station |
Limpopo |
|
Pretoria West Power Station |
Gauteng |
Hydroelectric Power Stations
|
Power station |
Province |
|
Drakensberg Pumped Storage Scheme |
Free State |
|
Gariep Dam |
Free State-Eastern Cape border |
|
Ingula Pumped Storage Scheme |
Kwa-Zulu Natal |
|
Kouga Dam |
Eastern Cape |
|
Palmiet Pumped Storage Scheme |
Western Cape |
|
Steenbras Pumped Storage Scheme |
Western Cape |
|
Vanderkloof Dam |
Northern Cape |
6.1 Electricity generation (1 hour)
|
Tasks |
Skills |
Recommendation |
|
Activity: Hydroelectric power |
Following instructions, observing, identifying, describing, explaining |
Suggested |
|
Activity: Alternative energy power stations |
Research, summarising, comparing, discussing, writing |
CAPS suggested (this can be used as a possible project) |
6.2 Nuclear power in South Africa (1.5 hours)
|
Tasks |
Skills |
Recommendation |
|
Activity: Advantages and disadvantages of nuclear power |
Researching, comparing, discussing, debating, writing, working in groups |
Suggested |
6.3 National electricity grid (0.5 hours)
Electricity is generated in a power station. In previous grades, we have looked at how electricity is generated within coal-powered power stations and distributed to the country in the national electricity grid. We are going to revise some of these concepts.
Electricity generation (video).
The general method for producing electricity is to turn a turbine which will turn a generator. In South Africa most of the power stations use coal for fuel. The coal is mined out of the earth. The coal is transported to the power station in large trucks or trains.
In Gr 8 you might have made miniature turbines and seen how steam is able to make the blades of the turbine turn. You can refer back to this by looking online at www.curious.org.za
Do you remember how coal is formed? Coal is a fossil fuel, formed over millions of years as prehistoric swamps and vegetation were covered in layers of sediment and compressed.
How a coal power station works (video)
Let's take a closer look at what happens inside a coal-powered power station. Have a look at the following diagram.

An overview of the steps in a coal-powered station:
The large chunks of coal are first crushed into a fine powder. This is called pulverisation.
The coal is then transported to a furnace where it is burnt.
The thermal energy from the burning coal is used to boil water and generate steam.
The steam pushes the blades of the turbine and so the turbine spins.
The turbine is connected to the shaft of the generator which then rotates large magnets within wire coils, which generates electricity.
The electric current is sent through the power lines to businesses and homes.
The cooling tower on the left in the photo is covered in the largest mural painting in South Africa.
Is coal a renewable or non-renewable energy source? Explain your answer.
It is non-renewable as there is a finite amount and it cannot be replenished.
What are the disadvantages of South Africa's reliance on coal as the main source of energy in power stations?
Discuss this with your class. This is revision of what learners have covered in previous grades. The main disadvantages are:
Learn more about the greenhouse effect with this simulation. http://phet.colorado.edu/en/simulation/greenhouse
There are many different ways to get enough energy to turn the turbine. What are some of the alternative energy sources which can be used instead of coal? List them below.
Alternative energy sources include:
The Gariep Dam on the border of the Free-State and Eastern Cape provinces is a hydroelectric power station which uses the water falling out of the dam to turn the turbine. How does the falling water make the turbine turn? Let's investigate that a little more.
How hydroelectricity works.
MATERIALS:
If you cannot get an aluminium foil plate then you could use thick cardboard. The cardboard wheel will not last long when exposed to water so you will have to take that into account. You cannot use the same wheel over again.
INSTRUCTIONS:


QUESTIONS:
What happens to the aluminium wheel when it is placed in the stream of water?
The wheel turns.
What happens to the mass piece when the aluminium wheel is in the water stream?
The mass piece is pulled upwards by the turning pencil, as the string wraps around the pencil.
Explain the energy transfers between the falling water and the mass piece lifting.
The water has gravitational potential energy which is converted to kinetic energy as it falls from the tap. The kinetic energy is transferred to the blades of the wheel. The kinetic energy of the turning blades is transferred to the pencil. The spinning pencil pulls the string upwards, which pulls the mass piece. The kinetic energy of the pencil is transferred to the gravitational potential energy of the mass piece as it moves upwards.

The water in the dam on the left is high up. It has the ability to fall down. What kind of energy does the water have?
NOTE: The following questions can be used as a revision task the next day in class or as a homework task.
The water has gravitational potential energy.
As the water flows down the outlet from the dam, describe the transfer of energy.
The gravitational potential energy is transferred to kinetic energy as the water moves/flows down.
The flowing water then turns the turbine. This is a mechanical system. What energy does the turbine have?
It has kinetic energy.
The generator then transfers the energy between two systems. The kinetic energy in the mechanical system is transferred to electrical energy in the electrical system as it generates electricity. What parts make up the electrical system in the diagram?
The electrical system is made up of the generator, the power lines and then the houses/buildings in the city.
What is the output from this whole system? In other words, what does the city get?
The city gets electricity to run appliances, machines, equipment, lights and heating systems.
A large dam wall is often built to collect the water. The water then flows through the hydroelectric power plant.
The largest dam in the world.
A turbine can be used to transfer kinetic energy from the falling water to the generator. A generator is a device which converts mechanical energy to electrical energy. A generator consists of large metal coils which move within a magnetic field. In some generators the coils are stationary and the magnet is rotated and in other generators the magnets are stationary and the coil is rotated. Turning a set of conducting metal coils inside a magnetic field generates an electric current.
Generate electricity with a bar magnet with this simulation. Discover the physics behind the phenomena by exploring magnets and how you can use them to make a bulb light. http://phet.colorado.edu/en/simulation/generator
The modern-day generator works on the principle of electromagnetic induction discovered by Michael Faraday in 1831-32. Faraday discovered that you could cause an electric current to flow by moving an electrical conductor, such as a wire that contains electric charges, in a magnetic field. The movement creates a potential difference between the two ends of the wire or electrical conductor. This then causes the electric charges to flow through the conductor as current.
The Faraday disk was the first electromagnetic generator invented by British scientist Michael Faraday in 1831.
How to make your own simple generator.
There are many different types of generators used in different situations, not only in power stations. Some yachts and boats use water or wind-powered generators to charge their batteries through the use of small propellers in the water or a wind turbine. Portable generators are often used in homes and businesses when there are power outages to keep certain appliances running, such as the lights and refrigerator. Portable generators run on fuel, such as petrol, diesel or gasoline to turn the shaft to generate electricity.
Portable generators produce exhaust fumes which contain poisonous gases that can kill if in high enough levels. When using a portable generator, make sure it is in a well-ventilated area, and away from water as much as possible.
Small generators, called dynamos, can be rotated by a person rotating a crank and are used in devices such as portable radios and torches, especially on mining helmets. Dynamos are also used in bicycle lights. The dynamo in a bicycle consists of a permanent magnet and some surrounding coils of wire, and is attached to the wheel, which rotates as the bicycle moves. As the dynamo rotates it generates a changing magnetic field that generates electricity in the surrounding coils of wire.
Dynamos are considered to be the devices that came before and led to the development of the modern day electrical generators that are used now all over the world. However, dynamos are still used in some places where a low current is needed.
As we have seen, most of the electricity generated in South Africa uses the burning of coal to provide steam to turn the turbines. Some of the electricity is generated using alternative energy sources. Why are they called alternative energies? This is because they are not the main source of energy. Most alternative energy sources are renewable forms of energy.
A list of the different power stations in South Africa. http://en.wikipedia.org/wiki/List_of_power_stations_in_South_Africa
This can be used as a possible research project where learners research one of the alternative power stations in South Africa and present a poster on their findings. They must find out information about the sustainability and environmental impact of the alternative energy power station and compare this to a coal-powered power station.
INSTRUCTIONS:
Learner-dependent answer.
Eskom's article on the Koeberg power station. http://www.eskom.co.za/c/article/12/koeberg/
South Africa only has one commercial nuclear power station, the Koeberg Power Station in Cape Town. We are going to take a closer look at nuclear power.
Before we look at nuclear fission, let's revise the model of an atom which we have already learned about. Label the following diagram of the model of an atom.

The labeled atom should look as follows:

Most atomic nuclei are stable. But, there are some elements which are not stable. The nuclei in these unstable elements spontaneously emit particles, which is referred to as radiation. A nucleus that emits radiation is said to be radioactive.Radioactive decay is the process when an unstable nucleus of an atom emits particles. It then 'decays' into another type of atom with a different mass.
Learn more about radioactive decay by playing with this simulation. http://phet.colorado.edu/en/simulation/radioactive-dating-game
How nuclear power works.
Nuclear power was first pursued for electricity generation in the beginning of the 20th century when researchers discovered that radioactive materials, such as radium and uranium, release large amounts of energy when they decay. For a long time, however, the use of nuclear power was not seen as practical or possible to generate electricity.
You might have first learned about nuclear fusion in Gr 8 Planet Earth and Beyond, when looking at where the energy in our Sun comes from.
This changed in the 1930's with the discovery of nuclear fission. During nuclear fission, scientists split the nucleus of an atom into two smaller atoms. This releases a huge amount of energy. There is also another way in which the energy in an atom can be released during nuclear fusion. Nuclear fusion is when two atoms are brought together to make a new, bigger atom. During both of these nuclear reactions, huge amounts of heat and radiation are released.
Atomic bombs use the processes of nuclear fission or nuclear fusion. The devastating effects of nuclear bombs are still seen today in Hiroshima and Nagasaki in Japan where two nuclear bombs were dropped during World War 2.
Read more about how nuclear bombs work. http://science.howstuffworks.com/nuclear-bomb2.htm
Nuclear power uses nuclear fission, nuclear fusion and nuclear (radioactive) decay. Uranium is an element which is unstable and undergoes radioactive decay at a very slow rate. This makes uranium a good choice to use as a fuel in nuclear power stations. Nuclear power stations therefore use uranium and induce nuclear fission to release the heat and radiation. Let's take a look inside a nuclear power plant, such as Koeberg Power Station.
Turn to the front of you workbook and find uranium on the Periodic Table. It has the symbol U and atomic number 92.

The main difference between a nuclear power station and other power stations, such as coal power stations, is the way in which the water is heated to produce the steam.
A nuclear power station has a nuclear reactor vessel. The nuclear power station needs to control the huge amount of energy given off during nuclear fission of uranium in order to generate electrical energy. The nuclear reactor is the device in which the nuclear reactions take place and are controlled. The uranium is formed into pellets which are arranged into long rods, called the reactor core. The rods together make a bundle which is inserted into water to prevent overheating and melting. The bundle of uranium rods also contains control rods which help to control the process.
The control rods can also be used to shutdown the reactor in case of an accident or to change the uranium fuel.
In March 2011, thousands of Japanese citizens evacuated the area surrounding the Fukushima-Daiichi nuclear power plant after a powerful earthquake and resulting tsunami seriously damaged the power station. The water leaked out of the reactor, resulting in overheating and a partial nuclear meltdown.
The large amounts of energy produced by the nuclear fission reactions in the uranium fuel rods heat the water to produce steam. The steam is used to turn large turbines which transfer the kinetic energy to generators, which produce electricity in the same way as in other power stations.
Both nuclear fusion and nuclear fission show promise to be used in space to propel spacecraft. Nuclear fission is also used in submarines to propel them forward. This is called nuclear marine propulsion.
Nuclear submarines (documentary).
Most of South Africa's power stations use the burning of coal to produce enough heat to boil the water. The only difference in a nuclear power station is how the energy is produced to heat the water and produce steam.
As was mentioned before, the nuclear fuel is radioactive. The radiation that the fuel emits is dangerous and can be very harmful as it can enter our bodies and damage our cells. The workers in nuclear power plants therefore need to take extra precautions. The nuclear reactor is also contained within a special container that acts as a barrier to radiation.
You might have heard some of the debate surrounding the use of nuclear fuel in power stations. There are many supporters but also many critics. Let's look at some of the advantages and disadvantages of using nuclear fuel.
INSTRUCTIONS:
What are some of the advantages of nuclear fuel? Discuss this with your partner and write down your answers below.
The biggest advantage is that nuclear power does not depend on fossil fuels. Fossil fuel power stations release huge amounts of carbon dioxide into the atmosphere which contribute to the greenhouse effect and climate change. It is therefore also not affected by the constantly changing oil and gas price. The use of nuclear fuel is also very efficient as huge amounts of electricity are generated using only a small amount of fuel. This is due to the extremely large amounts of energy released during nuclear fission. We are not about to run out of nuclear fuel.
Nuclear fission produces roughly a million times more energy per unit mass than fossil fuel alternatives.
One of the major disadvantages is that once the nuclear fuel has been used, it cannot just be thrown away in a city dump. The spent nuclear fuel is high-level radioactive waste. The radiation can also damage animals and plants. This nuclear waste needs to be disposed of carefully and correctly so that the radiation is not able to cause a lot of damage. Over time, the nuclear waste will decay to safe levels of radioactivity, but this takes thousands of years. In the meantime, it has to be stored so that it does not cause any damage or fall into the hands of nuclear arms manufacturers. This adds to the cost of using nuclear fuels. Some people also have reservations about nuclear power plants as the potential for a nuclear reactor meltdown are catastrophic.
In 1986, the Ukrainian nuclear reactor in Chernobyl exploded and released 50 tonnes of radioactive material into the area, destroying forests and causing 30 000 people to evacuate the area. Thousands of people subsequently died from cancer and other illnesses.
Research and Debate:
The debate over whether or not nuclear energy is the answer to a growing international energy crisis is very relevant. This is an opportunity for the learners to do some research into the pros and cons of increasing the world's reliance on nuclear energy. It would be a good idea to encourage the learners to find reputable sources of information. They should look at articles and research written by scientists and those with real expertise and knowledge rather than lay people. Arrange the class into two groups; those for the use of nuclear energy and those against the use of nuclear energy. Allow each group to research evidence to support their stance and then let them debate as a class. There is no correct conclusion to the debate. It would be interesting to see if the research and debate causes some of them to change their stance, whether they are for or against. A suggestion is to watch the TED talk on nuclear energy.
A TED talk on the nuclear energy debate. http://www.ted.com/talks/debate_does_the_world_need_nuclear_energy.html
You need to conduct further research into the advantages and disadvantages of nuclear power. Your teacher will put you into a group which is either in favour or not in favour of using nuclear power, and developing it further in South Africa. Debate, with your classmates, whether or not nuclear power is the solution to our developing energy crisis. You need to substantiate your point of view and justify your statements either in support of or against nuclear power.
In a debate, each person must be given a chance to voice his or her opinion and a chance to respond to other opinions.
A documentary on the Fukushima meltdown.
We are now going to look at what happens to the electricity that is generated in a power station, whether it is coal, nuclear or a hydroelectric power plant.
The national energy grid is a network of interacting parts which form one big system to provide electricity to all sectors of the economy. It starts at the power stations where the electricity is generated. The power stations then feed the electric current into large power lines called transmission lines. There is a massive network of transmission lines that extends throughout the entire country. The transmission lines are supported by pylons.
The following diagram illustrates a coal-powered power station connected to the national electricity grid.

Very high currents are generated at the power stations. The transmission lines have some resistance. If the power stations transferred electricity at high currents, what do you think would happen in the transmission lines? Hint: Remember what we learned about the effects of resistance.
Transferring electricity at very high currents through wires that have resistance would cause the wires to become hot and so a lot of energy would be wasted in the form of heat to the surroundings.
To prevent the waste of energy, the electric current is rather sent through the transmission lines at very high voltages and low current.
However, these voltages are too high for use in both private homes and commercial buildings. In our homes and buildings we need a low voltage and high current again.
Transformers are used to change the voltages at different points in the grid. As you can see in the previous diagram, the electricity first goes through a transformer before entering the national transmission lines. This is a step-up transformer as it increases the voltage and lowers the current. When the electricity reaches the substation to be distributed locally, there is a step-down transformer which decreases the voltage again and increases the current.
All the systems in the national electricity grid are connected and this means that a power surge or a grid overload can cause blackouts and disruptions throughout the network. What is a power surge?
A power surge is a sudden increase in the voltage somewhere in an electric circuit. The power surge causes an increase in the current strength. This sudden increase in the current strength can damage sensitive circuits.
Lightning strikes near a transmission line can cause a power surge. Other causes of power surges or a grid overload include faulty wiring, or appliances or equipment that require a lot of energy when they are switched on and off. These sudden demands or excesses of energy cause brief changes in voltage that can cause a surge. There are several points in the national grid which can detect a power surge or grid overload. If these are detected then the power supply to that area is cut off.
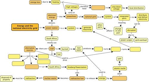
Concept Map
Complete the concept map on the following page to summarise this chapter on electricity production and delivery.

Teacher's version

Why do you think we can refer to the national electricity supply as a grid? [2 marks]
This is because the power lines make up a grid across the country which is a closed circuit. It is a system.
What is the main source of energy for power stations in South Africa? [1 mark]
Coal.
Why are renewable sources of energy referred to as alternative forms of energy? [2 marks]
This is because the main source of energy is still coal. Any other form of energy is an alternative to the main form of coal.
Look at the diagram of a power station. Write a paragraph to describe the process by which electricity is produced in a coal power station. [6 marks]

The paragraph must contain the following points:
Explain the energy transfers which occur in a coal-fired power station. [4 marks]
The coal is burned and releases energy. The energy released by the burning coal is used to heat the water. The water particles have enough energy to change from liquid to vapour. The steam rises and the kinetic energy of the steam particles is transferred to the blades of the turbine. The turbine blades gain kinetic energy and turn.
What is nuclear power? [2 marks]
Nuclear power is the use of nuclear reactions (nuclear fission) to produce useful heat and radiation.
Where is South Africa's nuclear power station? [1 mark]
In Koeberg, just outside Cape Town.
What is the difference between nuclear fission and nuclear fusion? [2 marks]
Nuclear fission is when an atomic nucleus is split into two smaller nuclei and nuclear fusion is when two atomic nuclei are joined together to form a bigger one.
Write a paragraph to explain the differences and similarities between a coal-fired power station and a nuclear power station. [4 marks]
The paragraph should include the following points:
Write a paragraph to compare how the use of coal impacts on the environment when compared to how the use of nuclear fuels impacts the environment. [4 marks]
Learners should discuss how the mining of coal damages the environment. They must also discuss the fact that the burning of fossil fuels generates an increase in the amount of greenhouse gases in the atmosphere which contributes to climate change. Learners can discuss the fact that nuclear fuels do not generate greenhouse gases. However, the spent nuclear fuel is still radioactive and therefore needs to be stored safely for very long periods of time so that it does not damage the environment or any organisms.
Study the following diagram and answer the questions that follow.
Which country has the highest percentage of its electricity being produced using nuclear fuels? [1 mark]
What is the percentage of South Africa's energy generated using nuclear fuels? [1 mark]
Why are all the countries in the world not shown here in this diagram? [1 mark]
Draw a bar graph to compare the percentage of electricity generated using nuclear fuels to compare South Africa, France, United States of America, United Kingdom, India and China. [6 marks]
France.
It is 5 %.
Not all countries have nuclear power stations, so only those with nuclear power are shown here.
Learners must draw a bar graph with the bars which do not touch [1 mark]. They must provide a heading [1 mark], labels for each of the axes [2 marks], and plot the correct percentages for each country listed [3 marks].
Why can we consider the national electricity grid as a system? [2 marks]
The national grid is a system as it is made of different parts working together to deliver electricity. A change in one part of the grid will affect other parts.
We can divide the national electricity grid up into 4 main stages. These are:
A: Generation (this is where electricity is generated)
B: Transmission (the electricity enters the power lines of the national grids and is transmitted)
C: Distribution (the electricity is distributed from substations to various towns and areas)
D: Consumers (this is where the electricity is transferred to useful energy outputs)
Use this information to write the letters A, B, C and D on the diagram of the national electricity grid to label these stages. [4 marks]


Why is electricity transmitted through the power lines at high voltages and low current strength? [3 marks]
There is resistance in the transmission lines. If the current is very high then a lot of energy is lost to the lines in the form of heat. It is expensive to produce electricity and we don’t want to waste any. If the current is low then less energy is wasted in the lines.
Most household appliances need a voltage of 220 - 240 V. If the electricity in the transmission lines is very high then how are we able to use it? [2 marks]
Transformers are used to change the voltage from high to a low voltage so that the appliances in our homes are not damaged.
Why should you protect your computer from power surges? [2 marks]
The sensitive circuits in a computer require small currents. A power surge puts a large current into the circuit. This can damage the wiring in the circuit and stop it from working.
Total [50 marks]
|
Previous
Chapter 19: Safety with electricity
|
Table of Contents |
Next
Chapter 21: Cost of electrical energy
|