We can sense three tastes with our tongues.
False, we can sense four tastes, namely salty, sweet, sour and bitter.
|
Previous
Chapter 7: Separating mixtures
|
Next
Chapter 9: The Periodic Table of Elements
|
Chapter overview
2 weeks
This is the first time learners are introduced to acids and bases. The approach is to start from the known and introduce the topic through learner's experiences with everyday acids and bases. We will also first look at how we experience acids and bases in foods. This links to Life and Living and the senses. We will then look at acids and bases in the laboratory and the basic properties of acids, bases and neutrals. They will look at acids and bases again in Gr. 9 in more detail, also covering the pH scale, and the reactions of acids and bases.
3.1 Tastes of substances (1 hour)
|
Tasks |
Skills |
Recommendation |
|
Activity: Have a look at your own tongue |
Observing, comparing |
Suggested |
3.2 Properties of acids, base and neutrals (2 hours)
|
Tasks |
Skills |
Recommendation |
|
Activity: True or false? |
Accessing and recalling information |
Suggested |
|
Activity: Acids and bases in our homes |
Accessing and recalling information, observing, comparing, sorting and classifying |
CAPS suggested |
3.3 Acid-base indicators (3 hours)
|
Tasks |
Skills |
Recommendation |
|
Activity: Preparing and testing red cabbage juice with acid and base |
Following instructions, practical skills, observing, comparing |
Suggested |
|
Activity: Making red cabbage indicator paper |
Following instructions, practical skills |
Optional |
|
Investigation: How does litmus respond to acids and bases? |
Hypothesising, doing investigation, recording information, comparing, interpreting information |
CAPS suggested |
|
Investigation: Is red cabbage paper suitable as acid-base indicator? |
Doing investigation, recording information, interpreting information |
Optional |
What do you know about acids? Would you touch an acid? Have you ever tasted an acid? Do you think it is possible to taste an acid without burning your tongue? What do you think it would feel like when an acid burned your tongue?
Before we talk more about acids, let us first examine the human tongue. It is a most fascinating organ, and plays an important role in our sense of taste.
What is your favourite food? What do you like most about your favourite food? You will probably say that you just LOVE the taste of it! The taste of our favourite foods make us feel good. How do we taste our food?
Look in the mirror, and stick out your tongue. Look for small, round bumps. These are called papillae. Most of them contain taste buds. The taste buds are very small structures which have sensitive hairs. The chemicals in the food that you eat dissolve into your saliva in solution. The chemicals then stimulate the tiny hairs within the tastebuds and turn these signals into impulses. These impulses travel to the brain allowing us to experience the sensation of taste.
Insects have the most highly developed sense of taste. They have taste organs on their feet, antennae, and mouthparts.
Learners will study the nervous system in more detail in Gr. 9 Life and Living, as well as in Life Sciences if they carry on with the subject in Gr. 10. For now, this is just interesting information about how we taste foods and distinguish between different tastes.
We have more than 10 000 taste buds in our mouth. You even have taste buds on the roof of your mouth.
As a homework exercise, learners can do the following activity. Otherwise, if you have some mirrors available in the classroom, learners can have a look at their tongues. If you do this in class, try bringing some lemons to class for learners to taste and then describe their experiences.
MATERIALS:
INSTRUCTIONS:
Close your eyes and imagine biting into a slice of lemon. Can you describe the experience? What does the lemon taste like? Sweet, sour, salty or bitter?
Sour
If you have sugar solution and lemon juice available in the class, taste these different substances. See if you can identify where on your tongue you taste the two different tastes.
You can only sense four different tastes with your tongue. Can you name them?
Sweet, sour, bitter and salt.
The four main tastes that are most common, are sweet, sour, salt and bitter. These tastes combine to make up the different flavours of our foods.
A flavour is a combination of tastes and smells.
There is a good reason for why we like certain tastes, but not others.
Just as we like and seek out foods that taste good, our bodies have also been programmed to avoid food with strong bitter or sour tastes. This helps to protect us against poisons, which often have a strong bitter taste. 'Bitter' is also the basic taste that our tongues are most sensitive to. Spoiled food often tastes sour and it may also have a bad smell. Our instinct will be to avoid it, which will protect us from becoming ill from ingesting the organisms that have spoiled the food.
Almond nuts can be sweet or bitter, depending on the type of tree they come from. The sweet almonds (which we eat) do not contain poisonous chemicals. Bitter almonds from another tree species contain chemicals which are toxic to humans.
Soon the link between the tongue and chemical substances will become clear.
When we want to say something has the properties of an acid, we use the adjective acidic. When we want to say something has the properties of a base, we use the adjective basic.
In the previous section you had to imagine what it would feel like if an acid burned your tongue. In the next section we are going to learn more about acids. We will learn that they taste sour (and also why it is not a good idea to taste them!).
We will also learn about other substances that have a special relationship with acids. They are called bases. Finally, we will also learn about substances that are neither acids or bases, but neutral substances.
Do you know the names of any acids? Think about this as a class and make a list of all the acid names you have heard.
You can do this on the board and ask learners for their answers to write down. Some examples might be vinegar (which contains acetic acid), citric acid (found in citrus fruits such as lemons, oranges and grapefruit), ascorbic acid (also known as Vitamin C, which comes in tablets, capsules or chewable sweets, and it occurs naturally in citrus fruit, tomatoes, strawberries), tartaric acid, etc).
There are many different acids. You might have already tasted an acid in class. Was it the sugar water or the lemon juice?
Ask your learners these questions. The answers are: The lemon juice contains an acid. The lemon juice was sour. Encourage learners to write in their workbooks and make notes in the margins and empty spaces! They should not be afraid of scribbling and taking notes during class whilst you are talking or explaining a concept. Taking notes is a very important skill to learn.
All acids taste sour. Does this mean that all acids are safe to taste? Definitely NOT! Next, we will learn which acids should not be tasted under any circumstances.
The word acid comes from the Latin word acidus, meaning 'sour'.
Some acids are very dangerous and must be handled carefully. These acids are corrosive. They can cause serious burns on your skin. Scientists always wear protective clothing when handling these acids. It would be very dangerous to taste them. These acids are most often found and used in laboratories and certain industrial processes. We will refer to them as laboratory acids.
The following table contains the names and chemical formulae of the three most common laboratory acids. Even though you have not learnt how to write chemical formulae yet, we have included them here. You should handle containers with these formulae printed on them with care.
Learners will only study chemical formulae in detail in Gr. 9 Matter and Materials, however, this is a good opportunity to introduce them to the concept especially so that learners are able to recognise dangerous chemical substances.
The chemical formula of a substance tells us which elements it contains.
|
Name of the acid |
Formula of the acid |
|
hydrochloric acid |
HCl |
|
nitric acid |
HNO3 |
|
sulfuric acid |
H2SO4 |
There are many other laboratory acids that we have not listed. These are only the most common ones.
You have a laboratory acid inside your body?! Your stomach contains hydrochloric acid (HCl). HCl helps break down the food for digestion. Your stomach has a very mucous lining which helps protect it from the strong acid.
Other acids in the foods we eat are not dangerous. In fact, some are even vital for our health and well-being. Let's now have a look at acids that are safe to handle.
Not all acids are dangerous. One such acid is called ascorbic acid, or vitamin C. Vitamin C helps our immune system. Which foods contain vitamin C? Have a look at the pictures.
Most people associate oranges with a high vitamin C content, but there are other foods which are much higher in vitamin C. These include chillies, guavas, strawberries, bell peppers, broccoli, kiwi fruits and papaya.
If you do not have enough vitamin C in your diet you may develop a number of symptoms: you may become tired easily, bruise easily, develop bleeding gums, dry skin and hair, become moody and lose weight. These are all symptoms of a weakened immune system.
We will call the acids that we find in food natural acids. Many of these natural acids are found in the kitchen. For this reason they are also sometimes called household acids.
One very well-known household acid is acetic acid. Vinegar is a mixture of a small amount of acetic acid dissolved in water. So vinegar is a solution of acetic acid in water.
This is a good place to briefly revise some of the concepts learnt in Gr. 6 about solutions and mixtures, and to refer back to Chapter 2 about separating mixtures.
Formic acid is what gives ants their sting when they bite. 'Formic' comes from the Latin word for ant 'formica'.
INSTRUCTIONS:
True or false?
We can sense three tastes with our tongues.
False, we can sense four tastes, namely salty, sweet, sour and bitter.
Acids taste sour.
True
If we want to know if something is an acid, we can just taste it.
False, not all acids are safe to taste, such as laboratory acids.
All acids are dangerous.
False, there are many household acids which are not dangerous, such as acetic acid and acids in foods.
Vinegar is a mixture of a small amount of acetic acid dissolved in water.
True.
Laboratory acids must be handled with care and using protective clothing.
True
The following symbol means you can wash your hands using this substance.

False. This symbol means that the substance is corrosive, it is a warning.
Formic acid is commonly referred to as Vitamin C.
False, ascorbic acid is commonly referred to as Vitamin C.
Oranges are the food which contain the highest amount of ascorbic acid.
False, there are many other foods with higher ascorbic acid (Vitamin C), such as strawberries and chillies.
Many of the fizzy drinks that we drink contain carbonic acid.
Do you think that it would be possible for acids to lose their strength? There is one class of compounds that can make acids lose their strength. These compounds are called bases.
Bases can neutralise acids and vice versa. What does it mean to neutralise something?
At this level, learners can think of neutralisation as a process in which something potent (and potentially harmful) is changed into something harmless (or at least less harmful). Later on (in Gr. 9) they will learn the proper scientific definition of neutralisation: "the process in which an acid reacts with a base to form a salt and water". It is important to note that a neutralisation reaction does not necessarily result in a neutral solution.
When an acid and a base are mixed together in thecorrect ratio, they will neutralise each other. This means that the solution made up of the acid and the base becomes something that is neither an acid nor a base, but neutral. In the process, both the acid and the base will lose their unique characteristics.
Bases and acids have chemical properties that are the opposite of each other. We can think of bases as the chemical opposite of acids.
As with acids, there are some bases that are extremely dangerous. The same hazard symbol that is used to warn people of the dangers of acids, is also used for these bases. Strong bases react corrosively with other materials and can burn your skin. They must be handled carefully and always while wearing appropriate protective clothing, such as lab coats, gloves and safety glasses.
Other bases are mild enough to be used as cleaning materials in and around the home. This does not mean that they are completely harmless. It just means that they have been mixed with other substances so that they are not so corrosive.
For this activity, learners must first identify the products in the photograph provided. All of these household products contain bases. The next part of the activity is a demonstration which you can set up beforehand in the front of your classroom. Instructions and materials for the demonstration are supplied here:
MATERIALS:
INSTRUCTIONS:
As an extension, you can also let learners take note of the difference between the dry powder for washing powder and then how it feels when it is mixed with water. Bases which dissolve in water are called alkalis.
All of the products in the picture below contain bases. Which of the products do you recognise? Write their names and what they are used for in the table.
Many household products (such as certain apple-scented shampoos and dishwashing liquids) contain apple or lemon scents or essences as additives. It has been noted that some of these products may be more acidic than basic. Make sure to test all the products you will be using in the class beforehand, to make sure the bases all react as expected.
|
Product |
What is it used for? |
|
Product |
What is it used for? |
|
Stain remover (Vanish) |
Removing stains from clothes |
|
Windowlene |
Cleaning windows |
|
Handy Andy |
Cleaning surfaces (stove, bathroom, kitchen tops, etc.) |
|
Baking powder |
Ingredient in baked goods |
|
Bicarbonate of soda |
Ingredient in baked goods, also a mild disinfectant |
|
Bleach |
Disinfecting and removing stains |
|
Sunlight liquid |
Cleaning dishes, cutlery and crockery |
Next, your teacher will let you come up to feel different substances which are either bases or acids. All of these substances are safe to touch. Take note of how they feel between your fingers and then come back to fill in the table.
|
Substance |
How did it feel between the fingers? |
Is it an acid or a base? |
|
Substance |
How did it feel between the fingers? |
Is it an acid or a base? |
|
Washing powder |
Slippery |
Base |
|
Lemon juice |
Feels slightly rough between the fingers |
Acid |
|
Handy andy/soap |
Slippery |
Base |
|
Vinegar |
Leaves a rough feeling on the skin |
Acid |
|
Baking powder |
Slippery |
Base |
The bases will be easy to describe as they mostly feel quite slippery between the fingers. Acids generally leave a "rough" feeling on the skin and are not slippery like bases.
QUESTIONS:
What can you conclude about how bases feel?
Bases feel slippery.
What can you conclude about how acids feel?
Generally, acids feel rough on the skin.
What did your teacher have to do to the dry washing powder before you could feel it in the bowl? Do you know what we call the solution which forms? If so, write it down, otherwise your teacher will help you.
She/he had to add water to make it slippery. A solution of a base and water is called an alkaline solution.
Although we have spoken about acids and bases as being chemical opposites, what property do many of them have in common?
Many acids and bases are dangerous to touch or taste - they are corrosive.
Bases that can dissolve in water are calledalkalis. For this reason, the terms base and alkali are sometimes considered to have the same meaning. (Words that have the same meaning are called synonyms.)
Finally, there is a class of substances that are neither acids nor bases. They are called neutral substances. We will explore them next.
We have learnt that when an acid and a base are mixed (in the right amounts), they will neutralise each other. That means that, together, they will change into something that is neither an acid nor a base. So the acid will lose its properties and so will the base. And the new substance that forms from the two substances will be neither an acid nor a base. We call it a neutral substance.
Some neutral substances are formed when an acid is mixed with a base and a neutralisation reaction occurs. Other substances are neutral to begin with. They are not the product of a neutralisation reaction. The neutral substances that are the most well known are: water, table salt, sugar solution and cooking oil.
We have learnt about three classes of substances: acids, bases and neutral substances. But, we cannot tell whether a substance is an acid, base, or a neutral substance, just by looking at it. We know that acids taste sour, but we have also learnt that it is never a good idea to taste chemicals.
Let's imagine we have an unknown substance. It is colourless and looks just like water. It is also odourless (that means it has no smell). There are no physical signs to show whether it is acidic, basic, or neutral. How can we tell what it is?
What do the indicators on a car do?
Ask your learners this question to highlight the meaning of the word "indicate", which is to show. When the indicators on a car light up, they show other motorists that the driver of the car intends to turn left or right.
To indicate means to show.
Acids and bases can change the colour of some substances. In the next activity, we are going to investigate a substance that changes colour when we mix it with an acid or a base.
This website has a list of other household products that will also change colour when mixed with acids or bases. Make sure you ask your parents if you may experiment before you start! http://antoine.frostburg.edu/chem/senese/101/acidbase/faq/household-indicators.shtml
It has been noted that some household indicators that appear on the list above are not very effective, such as tea and beetroot. Some are more sensitive, including curry powder and turmeric. If you explore other indicators with the class, make sure to test a few to determine which ones produce the best results. Here is a table of other naturally occurring indicators which you could use in class:

Have you ever eaten red cabbage? It is not only tasty, but also very healthy. We are going to see how red cabbage juice changes when we mix it with different substances.
Video on red cabbage and black tea as indicators
You will need to buy a red cabbage prior to this activity. Red cabbages are available during winter and spring. One cabbage should make enough extract for an entire class of learners. You can prepare the extract in the class, or you could make it ahead of time and simply demonstrate the method (cutting the cabbage, boiling and straining it) to the learners without boiling the cabbage in class.
If you are not able to get red cabbage, you can try using some of the other foods listed in the previous table which are also natural indicators. Another example which is easy to use and obtain is black tea.
MATERIALS:
INSTRUCTIONS:
Prepare the cabbage juice:



Test the cabbage juice indicator
These two videos are both demonstrations of the cabbage juice indicator experiment you just completed and .
These demonstration videos extract the red cabbage juice by blending it with some water in a blender instead of boiling it. Both methods are equally effective in extracting the juice from the cabbage leaves.
In the next activity we are going to preserve the red cabbage juice by absorbing it on some filter paper, and drying it, so that we can use it later.
If time permits, you can make these indicator strips in class with your learners using the cabbage juice from the previous experiment. If you do not have time, do this yourself outside of class and then just go through the steps below explaining to your learners what you did. If you do not have time to do it in class, you can also encourage learners to do it at home with their parents if they have capacity and resources.
MATERIALS:
Filter paper is best, or paper used for painting with watercolours (available from stationery or art supply shops); coffee filters or even paper towel would also work. The cabbage juice should not be too dilute; you can concentrate it by heating it over low heat for 20 minutes and allowing it to cool.
INSTRUCTIONS:
Place the absorbent paper in the cabbage juice.

You can also dry the paper with a hair dryer, but do not leave it in direct sunlight.
We will use the red cabbage paper strips later, as part of an investigation.
Some other substances also change colour when an acid or a base is added to them. By changing their colour, they show that they have reacted with an acid or a base. That is why we call them acid-base indicators.
The most well-known acid-base indicator is a substance called litmus.
Litmus is a coloured substance that comes from the pigments of a living organism called lichen. Pigments are coloured substances found in nature.
Litmus solution is most commonly soaked into paper, the paper is then dried and cut into strips we then call "litmus paper". It is just like the red cabbage paper we made earlier. Litmus paper is available in two colours: blue and red.
How does litmus paper indicate whether a substance is an acid or a base? In the next activity, we will investigate how litmus responds to some household acids and bases.
Colourful chemistry with acids and bases using household products (video)
CAPS suggests that you also test various beverages to see whether they are acids, bases or neutrals. A suggestion is to do this investigation presented here first where learners first determine how litmus responds to acids and bases, and then if you have time as an extension, get learners to test various drinks, such as water, Ceylon tea, rooibos tea, orange juice, milk, coffee and any fizzy drink to see whether they are acids, bases or neutrals.
AIM: To determine how litmus responds to some household acids and bases.
HYPOTHESIS: What is your hypothesis for this investigation?
Learners may not yet know how litmus reacts to acids and bases, so they may have to come back to propose a new hypothesis when they are writing their conclusions. They should not be encouraged to come back to this space, cross out the hypothesis and write a new one which they know to be true. This is an important concept in science investigations - a hypothesis is a proposed explanation, which needs to be tested further using the scientific method. One can then verify whether the hypothesis was true (and it is accepted) or it is false (and it is rejected) and you come up with a new proposed hypothesis.
MATERIALS AND APPARATUS:
It would be advisable to label the containers to prevent learners from confusing the substances.
METHOD:
RESULTS AND OBSERVATIONS:
Record your observations in the table. If you did not use some of these substances, cross them out and write headings for your substances in the empty rows.
|
Substance |
Colour with blue litmus |
Colour with red litmus |
|
Water |
||
|
Soda water |
||
|
Vinegar |
||
|
Lemon juice |
||
|
Sugar water |
||
|
Baking soda |
||
|
Handy Andy |
||
|
Aspirin |
||
|
Dishwashing liquid |
||
ANALYSIS:
Let us now have a look at our observations to see what we can conclude.
How does the litmus paper indicate when a substance is an acid?
In an acid, the blue litmus changed to red and the red litmus remained red.
Which of the substances you tested are acids?
Depending on the substances you use, but according to those listed here, the acids are: soda water, vinegar, lemon juice and aspirin.
How does the litmus paper indicate when a substance is a base?
In a base, blue litmus remains blue and red litmus changes blue.
Which of the substances you tested are bases?
Depending on the substances you use, but according to those listed here, the bases are: baking soda, handy andy, dishwashing liquid.
How would you describe a neutral substance?
Learner-dependent answer.
How does the litmus paper indicate when a substance is neutral?
Neither the red or the blue litmus paper will change colour when a substance is neutral.
Which of the substances you tested were neutral?
Water and sugar solution.
Why do you think you had to rinse the glass rod or teaspoon in between testing each substance?
You need to do this to avoid contamination and mixing of the substances otherwise, for example, there might be some acid left over when testing a base which would change the litmus paper resulting in an incorrect result for the base.
CONCLUSION:
Write a conclusion based on your results in response to the initial aim for this investigation.
A conclusion must respond to the aim and hypothesis for the investigation. In this case the aim was to determine how litmus paper responds to some household bases and acids. Therefore a conclusion is: In response to some household acids and bases, red litmus paper turns blue in bases and remains red in acids, and blue litmus paper turns red in acids and remains blue in bases. Both red and blue litmus paper will remain red or blue, respectively, in the presence of neutral substances. Learners can see whether they reject or accept their hypotheses.
Extension: If you have time in class with your teacher, use your knowledge of how litmus responds to acids and bases to test some of the beverages that you drink every day. You can use litmus paper to indicate whether beverages such as ceylon tea, rooibos tea, orange juice, milk, coffee and fizzy drinks are acids, bases or neutrals. If you do so, record your findings here:
The first five minutes of this video () contains a very clear demonstration of acids and bases using a universal indicator. The entire video is more than an hour long and touches on a range of chemical experiments and demonstrations. The demonstrations are very well designed and executed and the video can be used as a very useful tool to illustrate many concepts of chemistry in the classroom, though only the first part is relevant to this chapter.
We can say the following about litmus:
What about the red cabbage paper that we made earlier? Can these paper strips be used to tell if something is an acid or a base? Let's find out.
This is an optional, extension activity.
AIM: To determine whether red cabbage is a suitable acid-base indicator.
MATERIALS AND APPARATUS:
Learners can use the saved substances from the litmus investigation they did earlier. Top up the solutions if necessary.
METHOD:
RESULTS AND OBSERVATIONS:
Record your observations in the table.
|
Substance |
Colour with red cabbage paper |
|
Water |
|
|
Soda water |
|
|
Vinegar |
|
|
Lemon juice |
|
|
Sugar water |
|
|
Baking soda |
|
|
Handy Andy |
|
|
Aspirin |
|
|
Dishwashing liquid |
|
QUESTIONS:
Which of the test substances are acids? (Check the results from the litmus investigation that you did earlier.)
Learner-dependent answer.
What colour did the red cabbage paper turn in the test substances that were acids?
The red cabbage paper should turn a red-pink colour in an acid.
Which of the test substances are bases? (Check the results from the litmus investigation that you did earlier.)
Learner-dependent answer.
What colour did the red cabbage paper turn in the test substances that were bases?
The red cabbage paper should turn a blue-green colour in a base.
Did the red cabbage paper change colour with all the substances? If there were some substances that did not change the colour of the paper, write their names below.
Learner-dependent answer.
Are these substances acidic, basic or neutral (also check your litmus test results)?
Learner-dependent answer.
Do you think red cabbage paper makes a good acid-base indicator? Why do you say so?
Learner-dependent answer. They should note that a good indicator is something which can tell you if it is an acid or a base, in that the same paper turns different colours whether in an acid or a base.
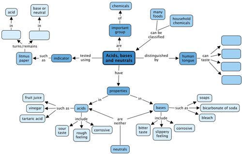
Concept map
The human tongue can taste 4 main different tastes. What are these? Fill them in the spaces below. You also need to complete the section of the concept map about indicators. Can you work out how to do this? You need to fill in the colour that litmus turns (or remains) in each either an acid or a base (or neutral).

Teacher's version.

The box below is filled with ideas relating to acids and bases.
You must sort the ideas into two columns in the table. One column is labelled 'Acids' and the other is labelled 'Bases'. Write each idea inside the correct column. If an idea fits into both columns, you must write it in both. [16 marks]
|
Ideas
|
|
Acids |
Bases |
|
Acids |
Bases |
|
Sour taste Tartaric acid Feels rough Vinegar Lemon juice Citric acid Formic acid Turns blue litmus red Corrosive |
Bitter taste Bicarbonate of soda Soaps Feels slippery Bleach Turns red litmus blue Corrosive |
To mark this question, the first 9 items in the acids column should be marked, and the first 7 in the bases column. This is to discourage learners simply putting the whole list into both columns.
Here is another box; this one is filled with words. You must use the words to complete the sentences that follow. Write out the sentences in full. Each word can be used only once. [11 marks]
|
Words
|
The most well-known of all acid-base indicators is called _____ .
The most well-known of all acid-base indicators is called litmus.
A substance that can eat away at other substances is called _____
A substance that can eat away at other substances is called corrosive.
Foods that are _____ often taste bitter.
Foods that are poisonous often taste bitter.
Some scientists believe the human tongue can taste 4 flavours. These flavours are: _____, _____ ,_____, and_____.
Some scientists believe the human tongue can taste four basic flavours. These flavours are: salty, sweet, bitter and sour (in any order).
An acid-base _____ is a substance that changes colour when it reacts with an acid or a base.
An acid-base indicator is a substance that changes colour when it reacts with an acid or a base.
_____ substances are neither acids nor bases.
Neutral substances are neither acids nor bases.
An acid will _____ a base (and vice versa).
An acid will neutralise a base (and vice versa).
The juice of the _____ makes a very good acid-base indicator.
The juice of the red cabbage makes a very good acid-base indicator.
Give an example of a strong acid and a strong base, commonly used in the laboratory. [2 marks]
Strong acids include hydrochloric acid, sulfuric acid, and a strong base is sodium hydroxide.
Learner's answer should contain at least 2 of the following ideas:
Learner's answer should contain at least the following ideas:
Would all acids burn your tongue or is it OK to taste some acids? Explain your answer. [2 marks]
Some household acids can be tasted. Some household acids are in our food. Laboratory acids should never be tasted. (optional)
Give 2 examples of acids that are safe to taste. [1 mark]
Examples of acids that are safe to taste are: vinegar, lemon juice, ascorbic acid (vitamin C), citric acid (any other acceptable examples; learner should name 2).
How you would be able to recognise an acid when you taste it? [1 mark]
We recognise them as acids by their taste; acids have a sour taste.
Learner's answer should contain at least 2 of the following ideas:

Which two gases are mentioned in the text and on the diagram which contribute to forming acid rain? [2 marks]
They are sulfur dioxide and carbon dioxide.
Where do these gases come from? [2 mark]
They come from factories, power stations and car exhausts.
The impacts include:
Acid rain can also damage buildings as it 'eats away' the stone. What property of acids allow it to do this? [1 mark]
Acids are corrosive and so they can corrode surfaces over time.
Total [48 marks]
|
Previous
Chapter 7: Separating mixtures
|
Table of Contents |
Next
Chapter 9: The Periodic Table of Elements
|